INSTRUÇÃO NORMATIVA Nº 2/PROPEPG/UFFS/2013 (REVOGADA)

Revogada por:

INSTRUÇÃO NORMATIVA Nº 36/PROPEPG/UFFS/2021

Dispõe sobre as diretrizes à distribuição dos recursos financeiros provindos do Programa de Apoio à Pós-Graduação (PROAP).

INSTRUÇÃO NORMATIVA Nº 002, DE 25 DE ABRIL DE 2013.

 

 

Dispõe sobre as diretrizes à distribuição dos recursos financeiros provindos do Programa de Apoio à Pós-Graduação (PROAP).


O PRÓ-REITOR DE PESQUISA E PÓS-GRADUAÇÃO DA UNIVERSIDADE FEDERAL DA FRONTEIRA SUL, no uso de suas atribuições legais,

RESOLVE:

 

Art. 1º Estabelecer diretrizes à distribuição dos recursos financeiros provindos do PROAP, programa financiado pela Coordenação de Aperfeiçoamento de Pessoal de Nível Superior (CAPES) e gerenciado pela Pró-Reitoria de Pesquisa e Pós-Graduação (PROPEPG).

 

Art. 2º O PROAP destina-se a apoiar a participação de docentes e discentes dos Cursos de Pós-Graduação Stricto Sensu em eventos científicos no país e no exterior, de acordo com o Regulamento do PROAP (Anexo à Portaria CAPES nº 64, de 24 de março de 2010) disponível em: http://http://www.capes.gov.br/images/stories/download/relatorios/Regulamento_PROAP_Portaria64_240310.pdf.

 

Art. 3º Os recursos são distribuídos anualmente seguindo os itens do Plano de Trabalho Institucional do PROAP, apresentado à CAPES.

 

 

CAPÍTULO I

Do Apoio à Participação em Eventos Científicos

 

Art. 4º Poderão solicitar apoio para participação em eventos científicos:

I. Coordenadores e docentes dos Programas de Pós-Graduação Stricto Sensu, observado o disposto nos arts. 7º, inciso XIV, 8º e 9º do Regulamento do PROAP (Anexo à Portaria CAPES nº 64, de 24 de março de 2010).

II. Discentes regularmente matriculados nos Programas de Pós-Graduação Stricto Sensu, em eventos nacionais, observado o disposto no art. 10 do Regulamento do PROAP (Anexo à Portaria CAPES nº 64, de 24 de março de 2010);

III. Discentes regularmente matriculados nos Programas de Doutorado, em eventos no exterior, observado o disposto no art. 11 do Regulamento do PROAP (Anexo à Portaria CAPES nº 64, de 24 de março de 2010);

IV. Discentes regularmente matriculados nos Programas de Mestrado, em eventos na América Latina, observado o disposto no art. 12 do Regulamento do PROAP (Anexo à Portaria CAPES nº 64, de 24 de março de 2010).

 

 

Seção I

Do Apoio ao Coordenador e aos Docentes

 

Art. 5º O apoio ao Coordenador e aos docentes se dará mediante o pagamento de diárias e passagens para eventos no país e somente diárias para eventos no exterior.

§ 1º As solicitações para participação em eventos no exterior, exceto em países da América Latina, deverão ser acompanhadas de documento de análise de mérito ou deferimento de aquisição de passagem aérea por, ao menos, uma Agência de Fomento (CNPq, CAPES, FAPESC, Fundação Araucária, FAPERGS, ou outras).

§ 2º O afastamento para participação em eventos no exterior deverá ser oficializado pela UFFS através da publicação no Diário Oficial da União (DOU).

 

Art. 6º O apoio ao pagamento de taxas de inscrição poderá ser solicitado pelos docentes através do Regulamento de Apoio Institucional à Participação de Docentes em Eventos Científicos, aprovado pela Resolução nº 004/2012-CONSUNI/CPPG.

Parágrafo único: o valor máximo para cobrir despesas com taxas de inscrição será de R$ 500,00 para eventos nacionais e US$ 500,00 para eventos no exterior.

 

Art. 7º Os valores de referência para a concessão de apoio financeiro ao Coordenador e docentes está disponível no Quadro de Valores de Referência, ANEXO I desta Instrução Normativa.

 

 

Seção II

Do Apoio ao Discente

 

Art. 8º O apoio ao discente regularmente matriculado em Programa de Pós-Graduação se dará mediante o reembolso de despesas com taxas de inscrição, passagens, hospedagem, alimentação e locomoção urbana.

§ 1º Discentes regularmente matriculados em Programas de Mestrado só poderão solicitar apoio para participarem em eventos nacionais ou em países da América Latina.

§ 2º O valor máximo para cobrir despesas com taxas de inscrição será de R$ 500,00 para eventos nacionais e US$ 500,00 para eventos no exterior.

 

Art. 9º Os valores de referência para a concessão de apoio financeiro ao discente está disponível no Quadro de Valores de Referência, ANEXO I desta Instrução Normativa.

 

 

CAPÍTULO II

Da Solicitação do Apoio Institucional

 

Seção I

Da solicitação de apoio pelo Coordenador e docentes para participação em eventos nacionais

 

Art. 9º A solicitação do apoio para cobrir despesas com diárias e passagens deve ser requerida junto ao Serviço de Expedição, no prazo mínimo de 30 (trinta) dias do início do afastamento, mediante o preenchimento de formulário disponível na página eletrônica da PROPEPG > Formulários > Programa de Apoio à Pós-Graduação (PROAP).

§ 1º O Serviço de Expedição abrirá processo contendo os formulários entregues pelo solicitante, e os seus anexos, e encaminhará à Coordenação do Programa de Pós-Graduação.

§ 2º A Coordenação receberá o processo, analisará e emitirá parecer e, na sequência, enviará o processo à Secretaria Geral de Pós-Graduação (SGPG).

§ 3º A SGPG enviará a resposta da decisão da Coordenação por e-mail ao solicitante, e, se deferido, encaminhará o processo ao responsável pelo Sistema de Concessão de Diárias e Passagens (SCDP) da PROPEPG.

§ 4º Realizada a solicitação de diárias e passagens, o responsável pelo SCDP retornará o processo à SGPG, que ficará com a guarda até a prestação de contas.

§ 5º O solicitante deverá, obrigatoriamente, fazer constar em seu trabalho apresentado no evento a seguinte informação: "Apoiado com recursos da CAPES".

 

Art. 9º A solicitação de apoio para cobrir despesas com taxas de inscrição deve seguir os critérios da Resolução nº 004/2013-CONSUNI/CPPG.

 

Art. 10 Após o retorno do evento, o solicitante terá o prazo máximo de 05 (cinco) dias úteis para preencher o relatório de prestação de contas, disponível na página da PROPEPG > Formulários > Programa de Apoio à Pós-Graduação (PROAP), e apresentar os comprovantes.

§ 1º O relatório de prestação de contas e os documentos comprobatórios deverão ser protocolizados junto ao Serviço de Expedição do Campus, que os enviará à SGPG para a conferência e juntada ao processo.

§ 2º A SGPG enviará o processo novamente ao responsável pelo SCDP na PROPEPG, que lançará a prestação de contas no sistema e devolverá o processo à SGPG para arquivamento.

 

 

Seção I

Da solicitação de apoio pelo Coordenador e docentes para participação em eventos no exterior

 

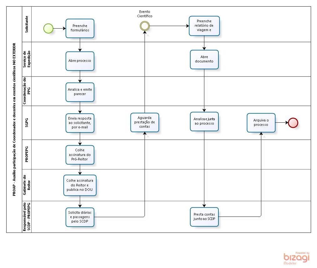
Art. 11 A solicitação do apoio para cobrir despesas com diárias e passagens deve ser requerida junto ao Serviço de Expedição, no prazo mínimo de 30 (trinta) dias do início do afastamento, mediante o preenchimento de formulário disponível na página eletrônica da PROPEPG > Formulários > Programa de Apoio à Pós-Graduação (PROAP).

§ 1º O Serviço de Expedição abrirá processo contendo os formulários entregues pelo solicitante, e os seus anexos, e encaminhará à Coordenação do Programa de Pós-Graduação.

§ 2º A Coordenação receberá o processo, analisará e emitirá parecer e, na sequência, enviará o processo à Secretaria Geral de Pós-Graduação (SGPG).

§ 3º A SGPG enviará a resposta da decisão da Coordenação por e-mail ao solicitante, e, se deferido, encaminhará o processo à PROPEPG.

§ 4º A PROPEPG colherá o parecer do Pró-Reitor e enviará o processo ao Gabinete do Reitor, para assinatura do Reitor e publicação no DOU.

§ 5º Após a publicação no DOU, o Gabinete do Reitor retornará o processo à PROPEPG, onde o responsável pelo SCDP fará a solicitação de diárias.

§ 6º Realizada a solicitação de diárias e passagens, o responsável pelo SCDP retornará o processo à SGPG, que ficará com a guarda até a prestação de contas.

§ 7º O solicitante deverá, obrigatoriamente, fazer constar em seu trabalho apresentado no evento a seguinte informação: "Apoiado com recursos da CAPES".

§ 8º A solicitação de apoio para participação de Coordenador e docentes em eventos no exterior deverá atender o disposto no art. 5º, § 1º e § 2º.

 

Art. 12 A solicitação de apoio para cobrir despesas com taxas de inscrição deve seguir os critérios da Resolução nº 004/2013-CONSUNI/CPPG.

 

Art. 13 Após o retorno do evento, o solicitante terá o prazo máximo de 05 (cinco) dias úteis para preencher o relatório de prestação de contas, disponível na página da PROPEPG > Formulários > Programa de Apoio à Pós-Graduação (PROAP), e apresentar os comprovantes.

§ 1º Os relatórios de prestação de contas e os documentos comprobatórios deverão ser protocolizados junto ao Serviço de Expedição do Campus, que os enviará à SGPG para a conferência e juntada ao processo.

§ 2º A SGPG enviará o processo novamente ao responsável pelo SCDP na PROPEPG, que lançará a prestação de contas no sistema e devolverá o processo à SGPG para arquivamento.

 

 

Seção I

Da solicitação de apoio pelos discentes para participação em eventos no país e no exterior

 

Art. 14 A solicitação do apoio para cobrir despesas com diárias e passagens deve ser requerida junto ao Serviço de Expedição, no prazo mínimo de 30 (trinta) dias do início do afastamento, mediante o preenchimento de formulário disponível na página eletrônica da PROPEPG > Formulários > Programa de Apoio à Pós-Graduação (PROAP).

§ 1º O Serviço de Expedição abrirá processo contendo os formulários entregues pelo solicitante, e os seus anexos, e encaminhará à Coordenação do Programa de Pós-Graduação.

§ 2º A Coordenação receberá o processo, analisará e emitirá parecer e, na sequência, enviará o processo à Secretaria Geral de Pós-Graduação (SGPG).

§ 3º A SGPG enviará a resposta da decisão da Coordenação por e-mail ao solicitante e ficará com a guarda do processo até a prestação de contas pelo solicitante.

§ 4º O solicitante deverá, obrigatoriamente, fazer constar em seu trabalho apresentado no evento a seguinte informação: "Apoiado com recursos da CAPES".

 

Art. 15 Após o retorno do evento, o solicitante terá o prazo máximo de 05 (cinco) dias úteis para preencher o relatório de prestação de contas, disponível na página da PROPEPG > Formulários > Programa de Apoio à Pós-Graduação (PROAP), e apresentar os comprovantes.

§ 1º Os relatórios de prestação de contas e os documentos comprobatórios deverão ser protocolizados junto ao Serviço de Expedição do Campus, que os enviará à SGPG para a conferência e juntada ao processo.

§ 2º A SGPG enviará o processo ao Departamento Financeiro (DFIN), para efetivar o reembolso das despesas ao solicitante.

§ 3º Após a efetivação, o DFIN retornará o processo à SGPG, para arquivamento.

 

 

CAPÍTULO II

DISPOSIÇÕES FINAIS

 

 

Art. 16 O fluxograma do processo de solicitação de auxílio para participação de Coordenador e docentes em eventos científicos no país está contido no ANEXO II desta Instrução Normativa.

 

Art. 17 O fluxograma do processo de solicitação de auxílio para participação de Coordenador e docentes em eventos científicos no exterior está contido no ANEXO III desta Instrução Normativa.

 

Art. 18 O fluxograma do processo de solicitação de auxílio para participação de discentes em eventos científicos está contido no ANEXO IV desta Instrução Normativa.

 

Art. 19 Esta Instrução Normativa entra em vigor a partir da sua data de publicação.

Data do ato: Chapecó-SC, 25 de abril de 2013.
Data de publicação: 17 de março de 2017.

Joviles Vitório Trevisol
Pró-Reitor de Pesquisa e Pós-Graduação