MANUAL Nº 7/PROPLAN/UFFS/2017

Manual de acesso ao perfil de Protocolista.

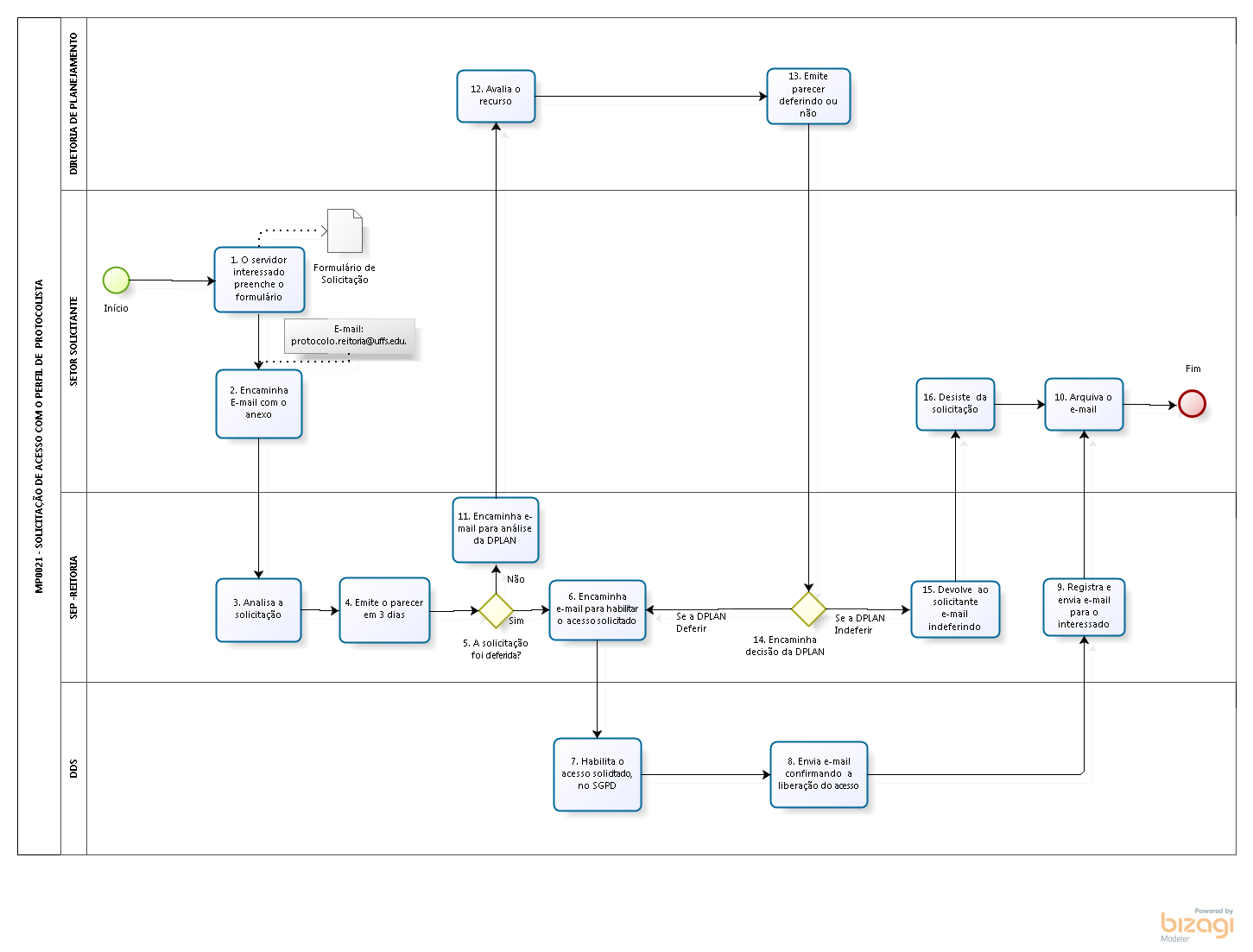
As solicitações para acesso/exclusão de perfil de protocolista no Sistema de Gestão de Processos e Documentos – SGPD, ocorrem de acordo com o Fluxo de solicitação de acesso ao perfil de protocolista (Anexo I).

Para obter o acesso ou solicitar a exclusão do perfil de protocolista, preencha o Formulário de solicitação de habilitação ou exclusão de acesso ao SGPD (Anexo II).

Data do ato: Chapecó-SC, 15 de dezembro de 2017.
Data de publicação: 15 de dezembro de 2017.

Charles Albino Schultz
Pró-Reitor de Planejamento